<- BACK

ARDUINO SSTV


ROBOT B/W8

SSTVとは

SSTV(Slow Scan TV)は電話回線や無線機の音声帯域内で静止画を伝送する技術です。

インターネットの普及以前に、家電メーカーから「静止画テレビ電話」として商品化された例もありますが、ほとんど話題になりませんでしたね。アマチュア無線とは相性がいいようで国内外に多くの愛好家がいます。

"ROBOT B/W 8S"モードは、30年以上前のいわゆる"CLASSIC SSTV"(左の動画)とはわずかに規格が異なりますが、良く似た雰囲気を持っていて懐かしい感じがします。
ROBOT B/W 8S

** BASIC TEST #1 **

TEXT MESSAGE (6*2)
スケッチ

CODE

DOWNLOAD(.zip) v1.0

※あらかじめダウンロード&インストールしてください。
(1)"TimerOne"ライブラリ
How to Create Fonts

FONTS

フォントのデータは11x8でオリジナルの物を作りました。

とても時間が掛かりましたが、こういう作業は嫌いではないです^^
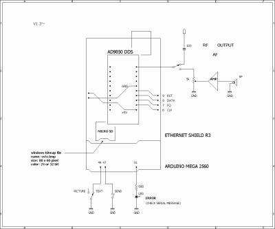
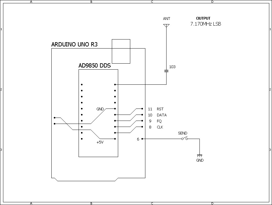
SCHEMATIC

SCHEMATIC

AD9850 DDS

AD9850 DDSユニット

eBayで購入できます。

VIDEO

MMSSTVで受信可能です。(モードは自動認識で切り替わります。)
ROBOT B/W 8S

** BASIC TEST #2 **

TEXT MESSAGE (6*2) & BMP FILE (80*60)

RTTYの時と違って「処理速度の壁」や「メモリーの壁」などに当たりつつ、BMPファイルの構造なんかも勉強しつつ、一応画像は出すことができました。
スケッチ

CODE

DOWNLOAD(.zip) v1.4

※あらかじめダウンロード&インストールしてください。
(1)"TimerOne"ライブラリ
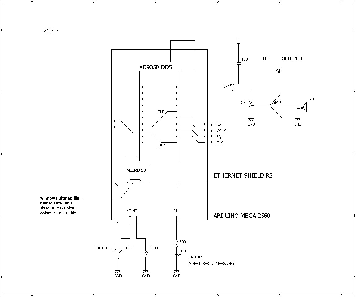
SCHEMATIC

SCHEMATIC

VIDEO

ROBOT B/W 8S

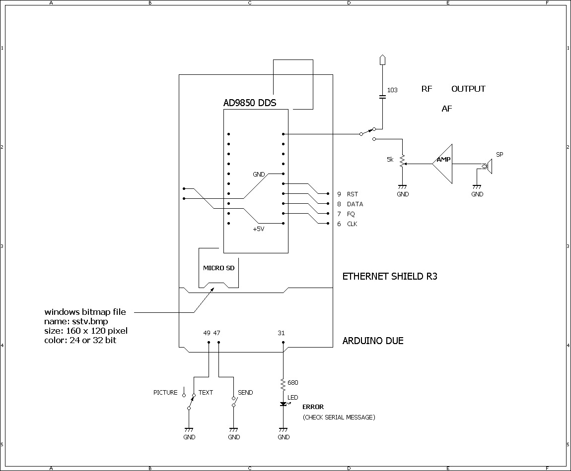
** ARDUINO DUE VERSION **

TEXT MESSAGE (9*3) & BMP FILE (160*120)

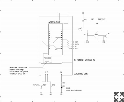
DUEはメモリ(SRAM)の容量が大きいので「ROBOT B/W 8Sモード」の本来の規格である160x120の画像が扱えます。
SSTV ENCODER

HARDWARE

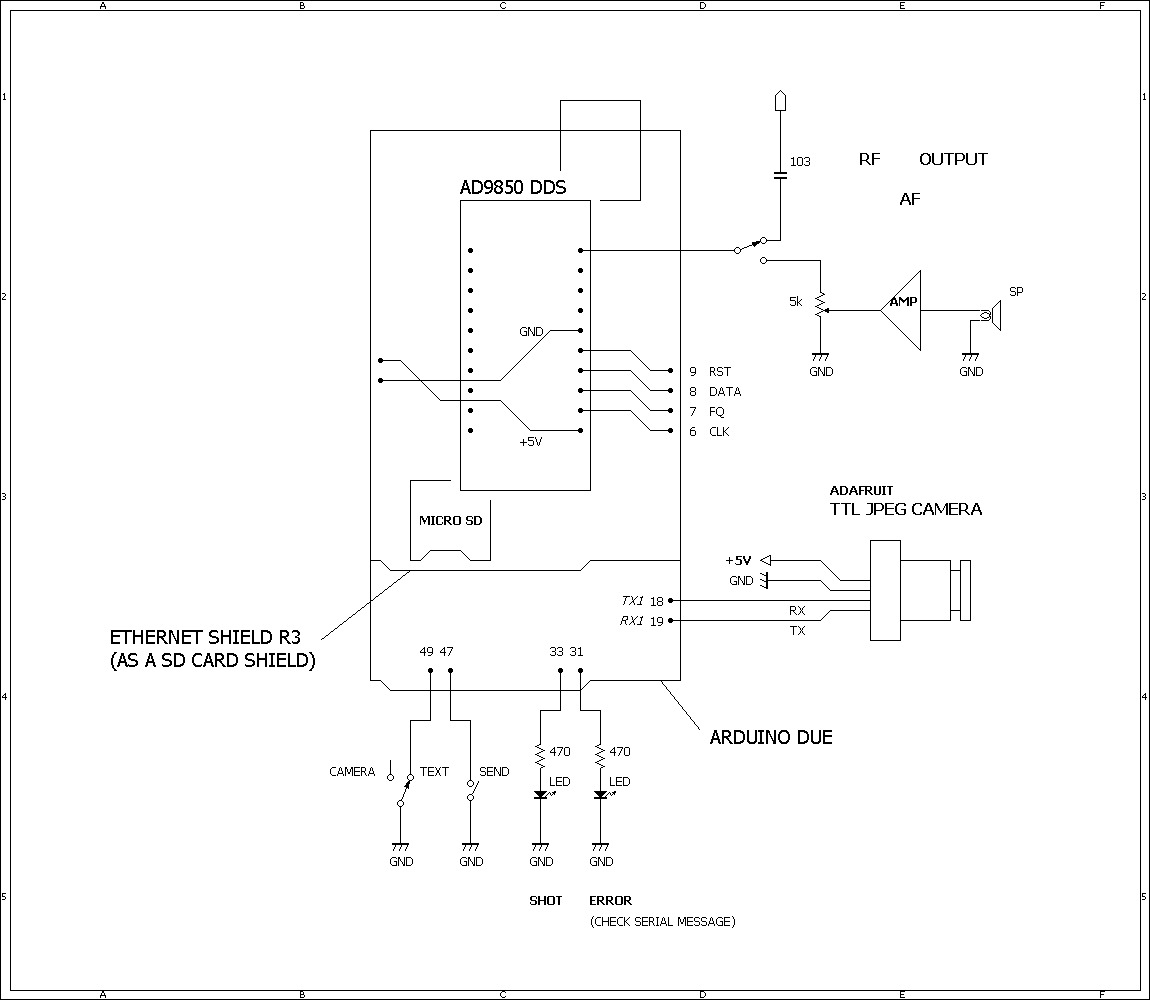
ARDUINO DUE + ETHERNET SHIELD R3 + DDS SHIELD

ARDUINO伝統の多段スタイル。

Arduino DUEは必ず純正のボードを使用してください。互換品では正常に動作しない場合があります。

Be sure to use a genuine Arduino DUE board. Third party boards may cause some issues
スケッチ

CODE

DOWNLOAD(.zip) v2.01

v2.0 Larger text area, Better image quality, Cleaned up the code

*Compiled and tested on IDE ver 1.8.5
*IDE ver 1.8.5でコンパイル及び動作確認しました。

*Require timer library
*タイマーライブラリが別途必要です。

(1)"DueTimer" library

ARDUINO DUEはチップがAVRではないので"TimerOne"ライブラリが動かないようです。そこで今回はほぼ同等の機能でDUE用に書かれた"DueTimer"ライブラリを使わせて頂きました。
SCHEMATIC

SCHEMATIC

VIDEO

VIDEO

ROBOT B/W 8S

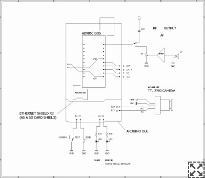
** JPEG CAMERA VERSION **

TEXT MESSAGE (9*3) & JPEG CAMERA (160*120)

adafruitの「TTL Serial JPEG Camera (VC0706)」からのリアルタイム取り込みに挑戦してみました。

adafruit提供のライブラリがARDUINO DUEで全く動いてくれないので、結局すべて自分で制御コードを書くことになってしまいました。
スケッチ

CODE

DOWNLOAD(.zip) v2.0

v2.0 Larger text area, Better image quality, Cleaned up the code

*Compiled and tested on IDE ver 1.8.5
*IDE ver 1.8.5でコンパイル及び動作確認しました。

*Require these two libraries
*以下のライブラリが必要です。

(1)"DueTimer" library
(2)"JPEGDecoder" library
JPEGDecoder.cpp

JPEGDecoder.cpp

若干の修正が必要です。これをしないと2枚目以降のデコードが出来ません。

(Thanks for bug fix information, Mr.Bodmer GitHub)
SCHEMATIC

SCHEMATIC

VIDEO



SCOTTIE1 320x256 COLOR

VIDEO

カラー化に成功しました。

メモリー(SRAM)に一度に展開出来るデータ量をはるかに超えるため、SDカードから一行づつ読み出す方法をやってみました。

詳細はこちら